Ripple Goals

Ripple Goals is a fun and exciting goal achievement app that helps you achieve goals, find like-minded people, and share your journey with the world!

Role:

Co-Founder & Lead Designer

Co-Founder & Product Manager:

Jesse S

Engineering:

Shao X

Tools:

Sketch, Flinto for Mac, Usability Hub

The original Ripple Personal Development Platform

History

I worked on the original Ripple web app as a side project for my friend, Jesse. He wanted to develop a personal development platform for his sales and operations team for the company he works for and asked my help. After a few months of design and development, he launched it for his company where it is still privately used to this day.

He wanted a version to release to public that is simpler and casual - not sales and business focused. Having previously worked for a social network, I pitched him the idea of a goal-oriented social network.

My good friend/co-founder Jesse and I

The Opportunity

After the launch of the original Ripple, my friend and co-founder Jesse noticed that most of his employees had similar goals and sharing them brought more motivation and progress.

Seeing this behavior working well in a business environment, we decided to create Ripple as a casual social platform to achieve goals together with your friends and other like-minded people.

Hypothesis

We believe that by sharing common goals with other like-minded individuals will make positive progress in achieving them. We will do this by having an app where people create and join common goals, sharing their progress through photos and videos.

We will know this to be successful when we see a mass adoption of our product through a significant number of registrations, goals created, joined, achieved as well as content posted.

Discovery

Jesse and I spent an entire week together in San Francisco to explore and plan our backlog and first few releases.

Personas

We created the following personas to help guide us in our different use cases.

The Humble Bragger

The Tribe Hunter

The Retiree

The Lifestyle Changer

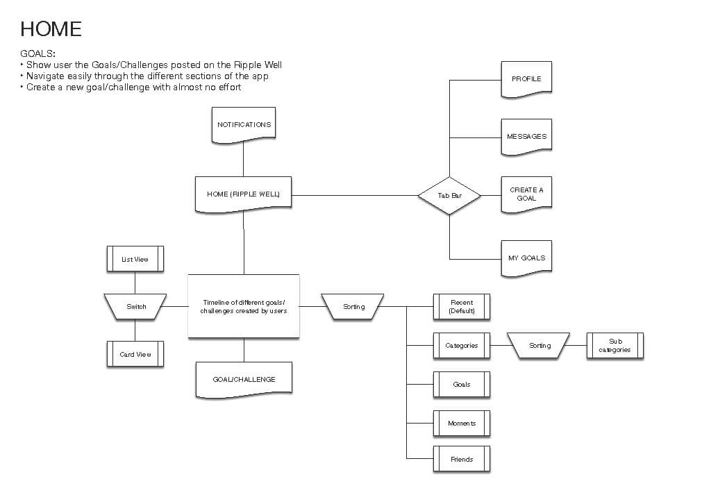
User Flows

We then mapped out the different key functional areas for the first release to help me create my design backlog.

Onboarding Part 1

Onboarding Part 2

Home

Create a Goal

My Goals

Profile

Friends

Concept Testing

I pieced together a few concepts for a few key screens to gather feedback. We used Usability Hub to get some solid quantitative data on the design direction and concept.

First Release: Android

We decided to release an Android version first. Using Material Design, I was comfortable in rapidly coming up with mockups using UI kits. Our amazing developer also had more experience with Android and makes sense in easily connecting to our back-end in Firebase.

Hence, the very first version of Ripple Goals app was designed and developed.

Start

Onboarding

Home

Navigation drawer

Browse some goals

Achieving a goal

Members list of a goal

A Sudden Change

An advise from our angel investor made us shift to cancel Android development and instead prioritize in releasing an iOS app instead since we're initially testing the in the United States.

Pivot to iOS

After months of design and development, we finally released the iOS version to the public. Jesse and I planned on growth and acquisition buying several ad placements on Google and the App Store.

We ran several sprints from iOS version 1 to 1.3 over the course of 1 year. All 3 of us have fulltime jobs so we did our best to plan our sprints based on our spare time and availability. We were also working on 2 different continents and time zones.

I recreated an iOS version of our latest release in Figma but is still incomplete

User Testing

We ran some user tests to gather some qualitative data and validated some features. Most were pretty well received but we discovered that the concept of Goals relates to difficulty to our younger target users.

Visual Design

Here are a few visual design work that was done.

I used the 8-point grid system within 4 columns in the content area religiously throughout the entire design.

I created different versions of the nav and tab bars to see what worked best. Qualitatively, the subnav for the categories was most favorable and the clear tab was the preference.

The goal cards were the key components of the content area. We consciously decided on having 3 states for every card: Join, Joined and Achieved.

Screenshots

Some key features for our iOS releases include:

  • Showing the latest 3 photos (or what we called "Moments") posted within a goal
  • The "Motivate" function is our main action for each goal or post symbolized by a clapping hand icon
  • Full screen view of photos with hidable UI upon screen tap
  • Private goals that can only be accessed by you or anyone you invite

Home screen with a scrollable category sub-nav on top

A "Moment" is a photo posted within a goal

This is a landscape view of a moment in one of the earlier versions

See the public members of each goal and add them as a friend

Starting a goal is its own section to give you more focus in writing one

The Goal view with an eliptic progress component

Once a goal ends, you can either mark a goal as "achieved" or simply leave it

A profile view of a member

Join A Goal

Goal cards can be seen in the Home Section. The "Ripple Well" is the place to see all public goals that are created.

A quick modal to let you know that the goal you joined will be seen in your "My Goals" section.

Pull down to refresh the Ripple Well.

"My Goals" will have the collection of all the goals you created, joined and archived.

Goal

The main goal section has a main button to 'Mark as achieved'.

The "+" button will enable you to add content to this goal via camera or photo library.

A little reminder with some positive reinforcement.

Once a goal is mark as achieved or expired, you can start it again if you wish to.

Moments

When you enter the Moments mode, you can vertically scroll through full pages of content. Each retains the aspect ratio it was uploaded in. Here you have a 16:9 landscape photo.

This is a 9:16 portrait photo.

Square (1:1) photos are also common.

You can also post 3:4 portrait or 4:3 landscape photos.

Current Status & Future

After 2 years of being out, we decided to take Ripple Goals down from the App Store in March 2019.

With the absolute minimal effort in any marketing tactics, we had a total of 186 registered users. We had an average of 11 active users per month at an average of 5 minutes per session.

We received some great feedback throughout its run but came to realize that setting and achieving goals is hard work. People generally avoid hard work so the unique value proposition of our product was not that appealing to our target users.

As our personal and professional lives developed throughout Ripple's run, Jesse and I are still in constant contact and remain good friends. We plan on collaborating again together in the near future.